多特亚太区总裁一行造访中甲广州豹,双方进行座谈交流
苏超有机会成长为英超吗?
崔康熙:不会进行太多的轮换;今年没亚冠了,要在足协杯努力
早报:青春的赞歌
足协杯资格赛排位赛:西北青年人2-0泉州青工走走获第一
渡过难关!广州队连续多天开展线下特卖会自救,最终完成债务清欠
记者谈广州队筹集资金获得准入:广州球迷太好了
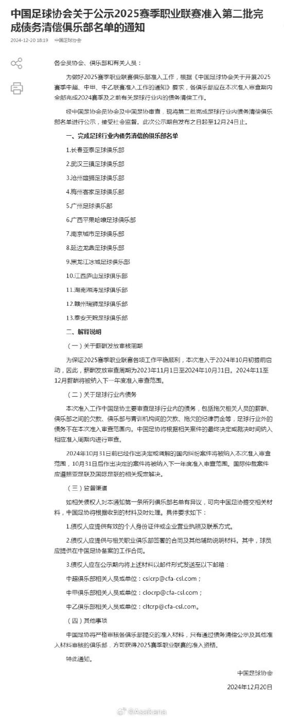
第二批完成债务清偿俱乐部名单,不在第一批名单的全员上榜
记者谈韦世豪声讨广州队:把账拿出来晒一晒,谁在说假话
矛盾在这❓韦世豪22年几乎免费踢球+分期付款 换得从广州免费离队
你怎么看❓韦世豪微博评论区两种声音:广州待你不薄vs欠债还钱
媒体人:即使有俱乐部会被处罚,也不会直接被判降级